මිනුවන්ගොඩ ප්රාදේශීය සභාව
සහාය
පිටු පෙල ගැස්ම
ඇතුල්වීම
මුල් පිටුව
ප්රාදේශීය සභාව
දැක්ම හා මෙහෙවර
සභා ඉතිහාසය
සාමාන්ය තොරතුරු
සභා කළමනාකරණය
සභාපති
උප සභාපති
ලේකම්
සභා නිලතල
අංශ ප්රධානීන්
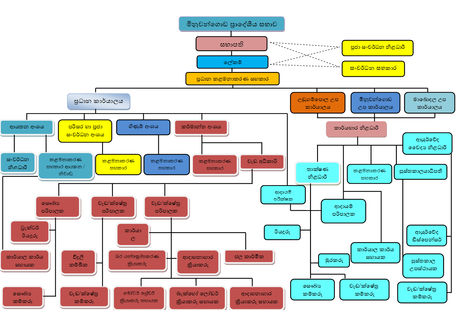
පරිපාලන ව්යූහය
සභා සිතියම
සේවාවන්
මාර්ග සංවර්ධනය
සූසානභුමි
අපද්රව්ය කළමනාකරණය
සෞඛ්යය
ඩෙංගු මර්ධනය
සති පොළ
ප්රතිචක්රකරණය
පුස්තකාල සේවාවන්
මහජන පුස්තකාලය
අරමුණු
සේවාලාභීන් හදුනා ගැනිම හා සංඛ්යාත්මකව විශ්ලේෂණය කිරිම.
සමාජ මෙහෙවරින් බිඳක්
පුස්තකාල විවිධ වැඩසටහන්
සාහිත්ය කලා මහෝත්සවය 2019
කොහා මෘදුකාංගය සඳහා පරිගණක පිවිසුම
පුස්තකාල වාර්තා
බාගන්න
ඉල්ලුම් පත්රය
වාර්ෂික වාර්තා
සභා වාර්තා
ටෙන්ඩර
ටෙන්ඩර ඉල්ලුම් පත්ර
ටෙන්ඩර සොයන්න
අන්තර්ජාල සේවා
පැමිණිලි
වීදී පහන්
අපද්රව්ය කළමනාකරණය
සෞඛ්යය
වෙනත්
යෝජනා
වෙන් කිරීම්
ආදාහනාගාරය
ක්රීඩා පිටිය
ප්රජා ශාලාව
ශ්රවණාගාරය
ගලි බවුසරය
වෙන් කිරීමේ ලේඛනය
තොරතුරු පනත
තොරතුරු පනත පිළිබඳ
තොරතුරු නිලධාරීන්
පිව්සෙන්න
තොරතුරු පනත
අප අමතන්න
ඔබගේ අදහස්
පරිපාලන ව්යූහය